2024-10-10 来源:新华社
职称评审,事关8000万专业技术人员聘用、考核、晋升等重要方面。10月以来,各地进入职称评审高峰期。评审信息如何查询?今年有何新变化?不在国企或事业单位能申报吗?
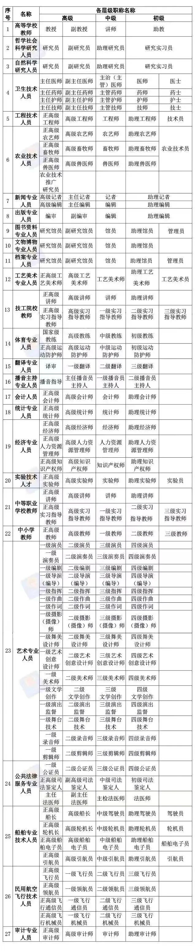
27个职称系列如何划分?评审信息怎么查?
人力资源社会保障部专业技术人员管理司相关负责人介绍,在国家层面,我国共设有经济、工程、卫生、出版等27个职称系列,由职称评审委员会按照评审标准和程序,对专业技术人才品德、能力、业绩进行评议和认定。
职称评审结果一般分为高级、中级、初级三个层级,但具体到不同专业,职称名称又有所不同。

图片来源:人力资源社会保障部
为挤压虚假职称证书生存空间、为人才跨地区流动提供便利,人力资源社会保障部开通了全国职称评审信息查询平台以及全国专业技术人员职业资格证书查询验证系统,各部门、单位和个人均可登录进行查询核验。
大家可通过www.12333.gov.cn网页、手机12333客户端、人力资源社会保障部门户网站、“人力资源和社会保障部”微信公众号等多种渠道进行登录。
今年职称评审有何新变化?
今年以来,多地探索将大数据等新职业纳入职称评审范围,同时围绕特色产业、重点产业链设立特色评审专业,持续发挥职称评价“指挥棒”作用,加速赋能产业发展。
北京2024年增加集成电路、量子信息、虚拟现实、网络安全、大数据等8个职称评审新专业。安徽突出数字企业用人主体地位,授予龙头、链主企业人才职称自主评审权。
不少地方推出改革举措,不断优化流程,畅通职称评审渠道。
天津近日发布新规,来津创业的留学回国人员可不受原有专业技术职称和任职年限的限制,根据其在国外的工作经历和学识水平直接申报相应职称。在广东,超1000名家政服务人员通过乡村工匠家政专业人才评审取得职称证书。
在推动“立新标”、放权松绑的同时,相关部门进一步强化职称评审监管。
针对职称评审过程中易发多发问题,人力资源社会保障部不久前发布《职称评审监管暂行办法》,聚焦3类重点人群和2类重点单位进行监管。
多地按照办法要求开展职称评审、考试、发证和收费等清理规范工作,查处中介等社会机构进行虚假宣传、假冒职称评审、制作贩卖假证等违法违规行为。
不在国企或事业单位能申报吗?
人力资源社会保障部专业技术人员管理司上述负责人表示,近年来,职称评审进一步打破户籍、地域、身份、档案、人事关系等制约,不断畅通非公有制经济组织、社会组织、自由职业专业技术人才职称申报渠道。
根据人力资源社会保障部办公厅“关于进一步做好民营企业职称工作的通知”,非面向单位、系统内部组建的职称评审委员会,均向民营企业平等开放。
民营企业专业技术人才可在创业孵化基地、高新技术开发区、科技园区等地设立的职称申报受理服务点,或通过人才中介服务机构、工商联、行业协会商会、学会等社会组织进行职称申报。
经批准离岗创业或到民营企业兼职的高校、科研院所、医疗机构等企事业单位专业技术人才,3年内可在原单位按规定申报职称,其创业和兼职期间工作业绩作为职称评审的依据。
民营企业专业技术人才被派驻外地连续工作一年以上的,可按有关规定在派驻地申报职称评审。
符合条件的自由职业者,可根据属地原则申报参加当地人社部门组织的职称评审。
责任编辑:德力根呼
Copyright © 2015 · All Rights Reserved · tongliaowang.com