2019-02-26 来源:通辽日报

2018年9月30日,奈曼旗青龙山镇互利村的23位农民集体宣布脱贫。他们身披红花,为党的扶贫政策点赞。
记者 杨朝东 摄
伴着春天的脚步,我市两会盛大开幕。来自各条战线的人大代表和政协委员肩负着全市人民的重托,谋发展、破难题,共商通辽高质量发展大计。
今年是决胜全面建成小康社会的关键之年,三大攻坚战打得好不好,直接关系到全面建成小康社会质量高不高。今年的政府工作报告已明确:要以重点战役为突破口,持续打好三大攻坚战。
这三大战役都是极其难啃的“硬骨头”,更何况同步攻坚。打好打赢三大攻坚战,通辽有哪些砝码?代表委员们纷纷献计献策,发表真知灼见。

坚持底线思维 防范化解重大风险
当前,我市经济总体形势是好的,仍处于战略机遇期,但同时也面临着不少风险挑战。越是在愈进愈难而又非进不可的关键时候,我们越要把防风险摆在突出位置。
政府工作报告提出,2019年,要坚持底线思维,增强忧患意识,提高防控能力,完善防控机制,做实做细做好政治、经济、生态和社会等领域防范化解重大风险工作。
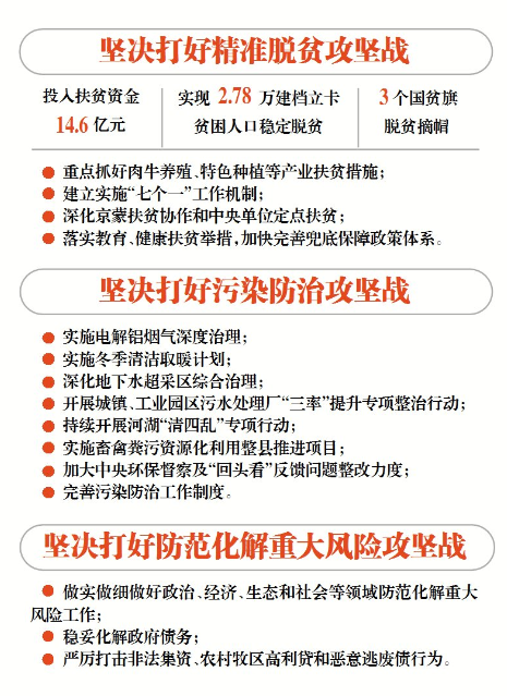
防范化解重大风险,必须全面充分认识风险,做到心中有数、了然于胸。人大代表陈建梅说:“防范化解重大风险,首先要认识到位。有了足够的风险认识,才能从根本上重视起这项工作。就我市而言,防风险,就要稳妥化解政府债务,政府一定要做好‘开前门’‘堵后门’,一方面要‘开好前门’,为经济社会发展提供高效率的金融服务。另一方面要‘堵住后门’,坚决打击违法违规金融活动,加强薄弱环节监管制度建设,防范和治理各类经济泡沫,做到防范化解重大风险落地见效。”
单单有风险认识还是不够的,应对风险挑战,还要注重精准施策、靶向发力。政协委员塔娜表示,要健全问责机制,严控地方政府隐性债务增量。各地要健全政府债务终身问责和债务问题倒查机制,加大对违规融资的问责力度。要制定科学的偿还债务计划,分步逐步化解,将债务纳入预算管理,保障还款来源。同时,要采取调整支出结构,盘活存量资产的方式,合理制定还款计划,化解债务风险。还要加强与上级财政和金融机构的沟通协调,争取存量债务置换以及债务延期、展期,错开债务还款高峰,缓解债务压力。要实施地方政府信用评级,建立信用披露制度,防止资金链断裂引发债务风险。
千里之堤溃于蚁穴。防范化解重大风险,决不能忽视任何一个风险,不能放过一个隐患。
2019年,我市将确保完成“十个全覆盖”10项工程外直接相关项目拖欠工程款化解任务,积极争取国家和自治区限额内专项债券规模,采取闲置资产变现、土地资源出让等措施,严格按时限要求完成年度化债任务。严厉打击非法集资、农村牧区高利贷和恶意逃废债行为,守住不发生系统性风险底线。
代表委员纷纷表示,要把思想和行动统一到政府工作报告的部署要求上来,既要有防范风险的先手,也要有应对和化解风险挑战的高招;既要打好防范和抵御风险的有准备之战,也要打好化险为夷、转危为机的战略主动战,把防范化解重大风险工作做实做细做好。
提升脱贫攻坚质量 打好精准脱贫攻坚战
摆脱贫困、奔向小康。政府工作报告掷地有声:2019年,我市将实现2.78万建档立卡贫困人口稳定脱贫,科左中旗、库伦旗、奈曼旗3个国贫旗脱贫摘帽。
这是一种担当,更是为民情怀。
基础之弱、任务之重、压力之大,前所未有。脱贫攻坚于我市而言,是一场前所未有的大考,赶好这场大考,何其艰难。
惟其艰难,才更显勇毅,才更显本色。
政府工作报告指出,今年我市将认真抓好中央脱贫攻坚专项巡视反馈问题整改。各级财政计划投入扶贫资金14.6亿元。夯实产业脱贫基础,重点抓好肉牛养殖、特色种植等产业扶贫措施,让有劳动能力者有产业、无劳动能力者有分红,确保贫困人口增收15%以上。建立实施“七个一”工作机制,深化京蒙扶贫协作和中央单位定点扶贫。落实教育、健康扶贫举措,加快完善兜底保障政策体系,健全稳定脱贫长效机制。
这里是战场,没有真枪实弹,却同样直击靶心。
人大代表李爽建议,要精准施策,坚持以市场需求为导向,引导贫困群众发展市场前景好、对增收有较强带动作用的产业,强化产业扶贫项目的可持续性。脱贫攻坚要既不降低脱贫标准,也不吊高部分贫困群众的胃口,激发贫困人口内生动力。要向深度贫困地区聚焦发力,加大对深贫村帮扶力度,扎实做好高质量摘帽工作。要着眼于形成造血机制,把扶贫和扶志、扶智结合起来,创造更多农村青年向上流动的机会,激发贫困人口脱贫致富的内生动力。
脱贫攻坚到了攻城拔寨的时刻,必须找准方位靶向治疗,主动作为克难前行,在质量效益上下功夫,做到真脱贫、脱真贫。
打好主动仗,就要下好先手棋。扎鲁特旗政协提出题为《加大产业扶贫力度 促进贫困户稳定脱贫》的提案。提案中指出,要科学规划布局,大力发展优势特色产业,要立足于文化旅游品牌,充分挖掘各种资源,积极发展乡村旅游产业。要拓宽扶贫渠道,实施电商扶贫工程,积极开展农超对接、农贸对接,拓展农村牧区电子商务业务。
创新机制体制,才能培育新型农牧业经营主体。提案中还指出,要以农村土地改革为契机,规范和引导贫困户的土地经营权向专业大户、家庭农场、农牧民合作社、农牧业企业等新型农牧业经营主体流转,让有限的土地资源集中到新型农牧业经营主体手中,发挥土地的最大效益,对贫困户来说,可以通过入股、租赁、转包、托管等形式获得固定土地流转收益,增加收入来源,成为产业扶贫的受益者。
紧盯关键问题和薄弱环节 持续抓好污染防治
打好污染防治攻坚战时间紧、任务重、难度大,是一场大仗、硬仗、苦仗。作为一个由农业大市向工业强市转变的城市,通辽如何正确处理好经济发展同生态环境保护的关系?污染防治攻坚战再发力!
政府工作报告提出:2019年,我市将坚持生态优先,绿色发展,坚决打好蓝天、碧水、净土保卫战。
不破不立,破立并举。
坚决打好蓝天保卫战。我市将实施电解铝烟气深度治理,确保重点企业持续减排并稳定达标排放。实施冬季清洁取暖计划,开展燃煤污染专项治理,严格按标准要求控建燃煤锅炉,燃煤发电机组全部实现超低排放。
坚决打好碧水保卫战。我市将深化地下水超采区综合治理,严厉查处超采、违规取用等行为。开展城镇、工业园区污水处理厂“三率”提升专项整治行动。常态化巡河巡湖,持续开展河湖“清四乱”专项行动。
坚决打好净土保卫战。我市将推进土壤污染治理与修复,实施畜禽粪污资源化利用整县推进项目,防控农业面源污染。
栾玉涛代表说:“打好污染防治攻坚战,行政部门要加强监管,要严格环境监管,对落实不力、渎职失职的,坚决追究责任。要落实责任,从源头上坚决打击,决不手软。严格环境执法,加大查处力度,确保执法达到预期效果,严防污染问题治理后反弹。”
刘娟委员表示,抓好污染防治,还要不断深化供给侧结构性改革,加快传统产业技术改造升级,加快战略性新兴产业和高新技术产业培育,积极推动产学研用一体化发展,加快最新研究成果的转化应用,完善政策保障,让防治更有序。
污染治理要重拳出击。今年我市将加大中央环保督察及“回头看”反馈问题整改力度,重点抓好霍林河露天煤矿生态恢复治理。完善污染防治工作制度,严格落实环保“三同时”,严禁任何地区、任何行业以任何理由违反环保标准上项目。
栾玉涛代表还表示:“打好污染防治攻坚战,企业要加强环保意识,不折不扣地履行好主体责任,承担起保护生态环境的社会责任,决不能以牺牲环境为代价换取经济利益,决不能触碰生态环境保护法律法规的红线。”
打赢三大攻坚战是推动高质量发展迈上新台阶的现实需要,是必须完成的大事、必须攻克的难事。打赢三大攻坚战,必须针对突出问题,打好重点战役,夺取全面胜利。
一分部署,九分落实。全市各级各部门必须坚定信念,增强紧迫感和责任感,全神贯注、全力以赴打赢三大攻坚战。只要全市上下集中力量克难攻坚,真抓实干、善作善成,就一定能打好打赢三大攻坚战、补齐高质量发展短板,就一定能在全面建成小康社会的道路上出彩、出重彩!
记者 阴文娟
责任编辑:刘杨
Copyright © 2015 · All Rights Reserved · tongliaowang.com